Version Management

You can view and update the firmware versions of the devices managed using RUCKUS One, including APs, switches, and Edge devices.

Complete the following steps to view the current and available firmware versions for your RUCKUS One managed devices.
  1. From the navigation bar, click Administration > Account Management > Version Management. The following sub-tabs are available:
    • AP Firmware
    • Switch Firmware
    • RUCKUS Edge Firmware
    • Application Library
    By default, the AP Firmware page is displayed.
    AP Firmware Version
    This page displays the following information:
    • Latest Version: The latest firmware version recommended by RUCKUS for devices. Click the Show more option to display the firmware version currently running on APs in the venue. Click the Show less option to revert the display to only the Latest Version information.
    • Venue: The name of the venue.
    • Current Firmware: The running version of the AP firmware for the APs present in that venue. The column displays one or more firmware versions depending upon the AP models present in that venue. You can pause the pointer over the firmware version to see the AP models running the firmware versions.
    • Last Update: The date when the firmware was updated for the venue.
    • Status: The status of AP firmware in that venue. Statuses include Up to date and Update available.
    • Next Update Schedule: The date of the next scheduled firmware update.

    An icon in the tab name provides a visual indicator when new updates are available; pausing your cursor over the icon displays text stating the same. You can search the list of venues by entering a complete or partial venue name in the search field; all matching venues are displayed. You can filter the venues using the Current Firmware filter. You can sort the table entries by clicking on any table column header; for example, click Last Update to reorder the table entries by the date of the last update (in either ascending or descending order). For more information, see Upgrading AP Firmware Version in a Venue.

  2. (Optional) Select the Switch Firmware tab to view the switch firmware version.
    Switch Firmware Version

    The Switch Firmware page displays the following information:

    • Recommended Version: The ICX switch model number and the FastIron switch firmware version that is recommended for that switch model. Click the Show more option to display the Recommended & Latest Version information.
    • Recommended & Latest Version: The ICX switch model number, recommended firmware version for the model, and latest available firmware version with the date of release availability. Note that the recommended firmware version may not always be the same as the latest firmware version. Click the Show less option to revert the display to the Recommended Version information.
    • Venue: The name of the venue.
    • Current Firmware: The ICX switch model number and the FastIron firmware version currently running on it.
    • Status: The upgrade status of the switches. If a firmware upgrade was recently applied, the Status column reflects the result and provides a Check Status option which opens a sidebar detailing the switch name, firmware update status, the firmware version applied, and the date and time of the firmware update.
    • Last Update: The date when the firmware was updated.
    • Scheduling: The next firmware update scheduled. Values include Not Scheduled and Multiple.
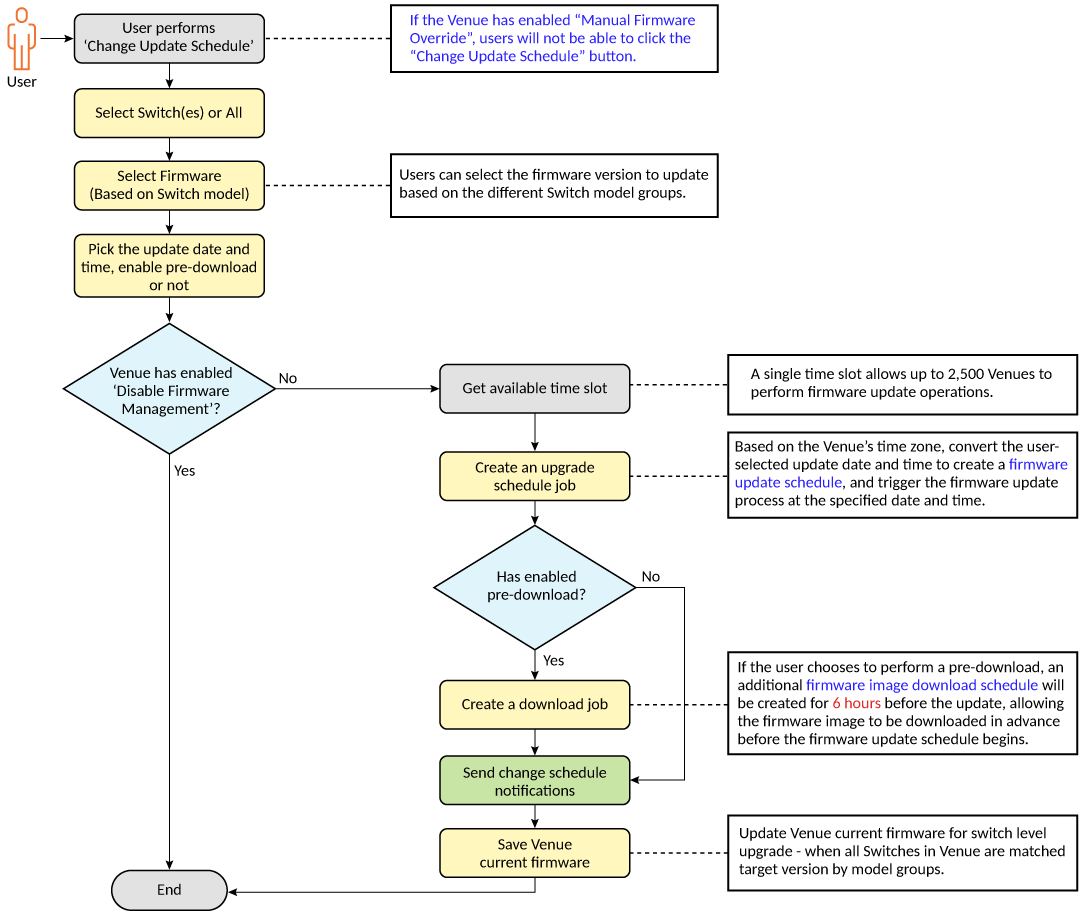
    Flow Chart: Onboarding Upgrade

    An icon in the tab name provides a visual indicator when new updates are available; pausing your cursor over the icon displays text stating the same. You can search the list of venues by entering a complete or partial venue name in the search field; all matching venues are displayed. You can filter the venues using the Current Firmware filter. You can sort the table entries by clicking on any table column header; for example, click Last Update to reorder the table entries by the date of the last update (in either ascending or descending order).

    To update the firmware version for a switch, change the update schedule, or cancel a switch firmware update at the venue level, refer to Upgrading Switch Firmware at the Venue Level. To update the firmware version for a switch, change the update schedule, or cancel a switch firmware update at the switch level, refer to Upgrading Switch Firmware at the Switch Level.

  3. (Optional) Select the RUCKUS Edge Firmware tab to view the latest RUCKUS Edge firmware version.
    The RUCKUS Edge Firmware page is displayed.
    RUCKUS Edge Firmware
    For more information, see Upgrading RUCKUS Edge Firmware Version.
  4. (Optional) Set your firmware update scheduling preferences. This option is available on all of the Firmware-related sub-tabs and applies the selected preferences at the venue level.
    Preferences
    1. Click Preferences (located above the right side of the table). The firmware upgrade Preferences dialog box appears.
    2. In the Preferences dialog box, select one of the schedule choices:
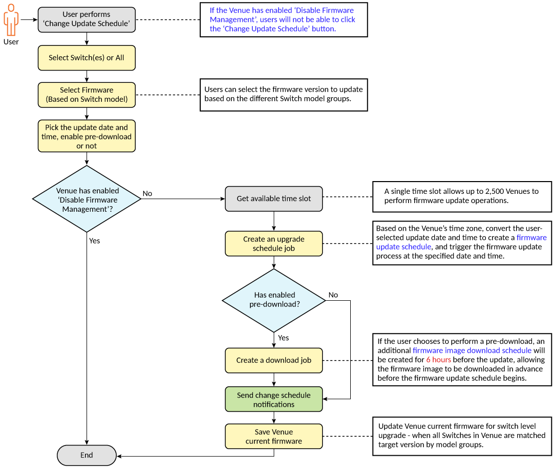
      • Schedule Automatically: Click Change to modify the preferred update slots.
        Note: The Pre-download the firmware option appears in Switch Firmware preferences when Schedule Automatically. You can enable this option to download the firmware, in the background, to the switch before the scheduled update. This shortens the length of time for the actual update to complete once it begins at its scheduled time. The Pre-download the firmware does not appear in the AP Firmware and RUCKUS Edge Firmware preferences.
        Flow Chart: Scheduling an Upgrade
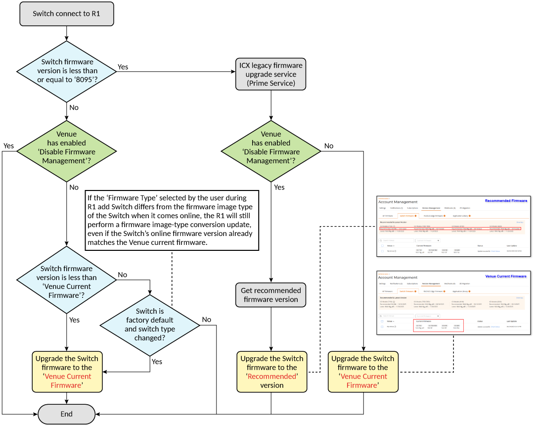
        Flow Chart: Update Switch Firmware Immediately
      • Schedule Manually: You can select this option to manually update the firmware at a suitable time.
    3. Click Save Preferences.
  5. In the Preferences dialog box, select one of these:
    • Schedule Automatically: Click Change to modify the preferred update slots.
    • Schedule Manually: You can select this option to manually update the firmware at a suitable time.
    • Pre-download the firmware: Available only in Switch Firmware Preferences, you can enable this option to download the firmware, in the background, to the switch before the scheduled update. This shortens the length of time for the actual update to complete once it begins at its scheduled time.
  6. Click Save Preferences.
  7. (Optional) Select the Application Library tab to view the latest application version and manage application updates for your RUCKUS tenant account.
    The Application Library page is displayed.
    Application Library
    An icon in the tab name provides a visual indicator that new updates are available; pausing our cursor over the icon displays text stating the same.